JavaScript is required
订购咨询
0510-85220969
Nature Biotechnology:陈玲玲团队开发circRNA适配体,治疗阿尔茨海默病
阿尔茨海默病(AD)是一种年龄相关的神经退行性疾病,表现为进行性记忆衰退和认知功能障碍,其特征是 β 淀粉样蛋白(Aβ)斑块沉积和神经炎症,神经炎症在阿尔茨海默病发病机制中发挥着核心作用,因为它加剧了 Aβ 和 Tau 病理。



双链RNA(dsRNA)激活的蛋白激酶R(PKR)以其活化的磷酸化形式(p-PKR)参与关键的炎症通路。耗竭 PKR 在挽救阿尔茨海默病小鼠的神经突触和学习缺陷方面显示出潜力,使其成为潜在的治疗靶点。然而,目前的小分子 PKR 抑制剂往往会导致器官毒性等副作用,阻碍了其临床应用。

环形RNA(circRNA)是一类单链、共价,具有闭环结构 RNA 分子。近十年来研究发现了 circRNA 普遍表达,并具有特定的生成加工、降解代谢及功能发挥的途径与规。相较于线性 RNA,circRNA 具有高稳定性、特殊折叠和低免疫原性,使之具备改造为新型 RNA 适配体、蛋白质翻译载体等潜在生物医学应用前景。

值得注意的是,具有 16-26bp 不完美 RNA 双链结构的环状 RNA(ds-cRNA)表现出强大的 PKR 抑制作用,这表明它有可能解决阿尔茨海默病中 PKR 过度激活的问题。

近日,中国科学院分子细胞科学卓越创新中心(生物化学与细胞生物学研究所)陈玲玲团队在 Nature Biotechnology 期刊发表了题为:Circular RNA aptamers targeting neuroinflammation ameliorate Alzheimer disease phenotypes in mouse models 的研究论文。

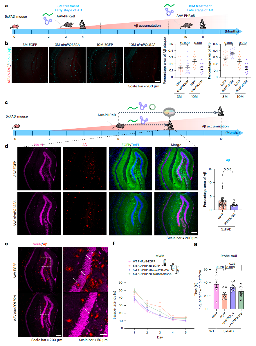
该研究表明,腺相关病毒(AAV)递送的 circRNA适配体,能够安全且有效抑制过度激活的蛋白激酶 R(PKR),进而减少神经炎症和 β-淀粉样蛋白(Aβ)斑块,实现对阿尔茨海默病小鼠的神经保护、增强其空间学习和记忆能力。这些发现表明,circRNA 适配体作为 PKR 抑制剂在阿尔茨海默病治疗中具有治疗潜力。

图片

此前,陈玲玲团队通过优化 RNA 自剪接成环的新方法,实现了大规模合成低免疫原性且具有特殊双链结构 circRNA适配体(ds-cRNA),并在单分子水平阐明了 ds-cRNA 与蛋白激酶 R(PKR)的作用机制,PKR 与 ds-cRNA 的结合呈现为长时程、低解离的稳定结合模式,表明 ds-cRNA 提供了更适合 PKR 结合并限制其解离的空间构象。

该研究在阿尔茨海默病小鼠模型中发现,随着阿尔茨海默病的发展,大脑海马体中出现了明显的神经炎症,伴随着双链 RNA(dsRNA)激活的蛋白激酶 R(PKR)和 PKR 相关 dsRNA 通路的逐步激活。

该研究进一步证实,在阿尔茨海默病小鼠模型中,使用能够突破血脑屏障的腺相关病毒 AAV-PHP.eB,通过静脉注射,将具有特殊双链结构的 circRNA 适配体(ds-cRNA)递送到大脑,能够有效抑制过度激活的蛋白激酶 R(PKR),在几乎没有毒性作用的情况下,减少神经炎症和β-淀粉样蛋白(Aβ)斑块,从而实现对阿尔茨海默病小鼠的神经保护,增强其空间学习和记忆能力。此外,在阿尔茨海默病的不同进展阶段递送 circRNA 适配体(ds-cRNA)均可减轻疾病表型,单次给药后治疗效果持续至少 6 个月。

图片

这些发现表明,ds-cRNA 适配体作为 PKR 抑制剂在阿尔茨海默病治疗中具有治疗潜力。

总的来说,该研究提出了腺相关病毒(AAV)递送 ds-cRNA 作为一种阿尔茨海默病的新兴治疗策略,通过靶向过度激活的 PKR,抑制神经炎症和疾病进展进展。此外,考虑到 AAV 衣壳的免疫原性可能带来的长期治疗挑战,未来可以探索开发大脑特异性脂质纳米颗粒用于递送低免疫原性的 ds-cRNA。

图片

相关阅读
2024 年 4 月 23 日,陈玲玲研究组在 Nature Biotechnology 期刊发表了题为:Therapeutic application of circular RNA aptamers in a mouse model of psoriasis 的研究论文。该研究通过优化 RNA 自剪接成环的新方法,可大规模合成低免疫原性的 circRNA 适配体,并实现了 circRNA 适配体在蛋白激酶R(PKR)异常激活相关的炎性疾病小鼠模型银屑病(psoriasis)的干预治疗。

图片

论文链接
https://www.nature.com/articles/s41587-025-02624-w


https://www.nature.com/articles/s41587-024-02204-4